CATIA Buildings & Infrastructure
NEW 2025 CATIA Parametric Content!
Just in time for Christmas, I am happy to share the latest drop of native CATIA parametric content for 2025! This year we have released a nice mix of content with a special focus on hospital furniture and equipment. We've also delivered a few components focused on construction and security, as well as new doors to complement the list of doors already available out of the box in the door command. All content is delivered as Object Types, completely compatible with Component Based Design, and can
Backup Power Generator
2026 content Equipment Reference Reference Image 3DXML: Object Type Name: OT-Construction Equipment-Backup Power Generator Documentation:Input Axis System: The input Axis System for the backup power generator is at the back the generator itself, centered and positioned on the floor. X axis is pointing to the front of the generator. Configurations: Small (20-30 kVA) - Integrated tank Small (20-30 kVA) - External tank Medium (60-120 kVA) - Integrated tank Medium (60-120 kVA) - External tank
Crane
2026 content Equipment Reference Reference Image 3DXML: Object Type Name: OT-Construction Equipment-Crane Documentation:Input Axis System: The input Axis System for the crane is at the base of the crane, centered and positioned on the floor. X axis is aligned with the direction of the boom (long arm). Configurations: Short(71m)-Small Radius(40m) Short(71m)-Medium Radius(60m) Short(71m)-Large Radius(80m) Medium(91m)-Small Radius(40m) Medium(91m)-Medium Radius(60m) Medium(91m)-Large
Safety Barriers
2026 content Equipment Adaptive Reference Images Temporary Hoardings for Construction Sites, Event Sites & Other Sites 3DXML: Object Type Name: OT-Construction Equipment-Safety Barriers Documentation:Safety Barrier Parameters: Type of fence: Available options are “Bar” and “Mesh”. Bar option will generate the barrier made of vertical and horizontal post and bars. Mesh option will generate only the vertical posts and top horizontal bar; cavity is filled with transparent volume to
Scaffolding
2026 content Equipment Adaptive Reference Image 3DXML: Object Type Name: OT-Construction Equipment-Scaffolding Documentation:Scaffolding Parameters: Spacing between posts: Input values that controls the spacing between posts, the post spacing are consistent throughout the entire wall span, except for the last one that can be potentially smaller. Platform width: Input values that controls the width of the scaffolding walking platform. Structure start offset: Offset only the steel structure
Shoring Post
2026 content Equipment Adaptive Reference Image 3DXML: Object Type Name: OT-Construction Equipment-Shoring Post Documentation:Input Axis System: The input Axis System for the shoring post is at the bottom of the post, centered on the bottom plate. X axis is pointing to locking pins. Parameters: There are only 1 available parameter: Height: Parameter defined the total height of the shoring post. The parameter allows all numerical values between 1000mm to 15000mm inclusive. During
Construction Equipment
Construction Equipment Objects
Exit Signs
2026 content Security Reference Reference Images 3DXML: Object Type Name: OT-Security-Exit Signs Documentation:Input Axis System: The Input Axis System for the exit is centered on the surface. The X axis points to the exit panel front and the Y axis is along the exit arrow direction. Configurations: Red-Ceiling Mounted Red-Wall Mounted Green-Ceiling Mounted Green-Wall Mounted Full Documentation in PDF:
Security Camera
2026 content Security Reference Reference Images 3DXML: Object Type Name: OT-Security-Security Camera Documentation:Input Axis System: The Input Axis System for the security camera is centered on the circular mounting surface. The X axis points in the camera view direction. Configurations: Bullet Security Camera Dome Security Camera Full Documentation in PDF:
Security
Security Objects
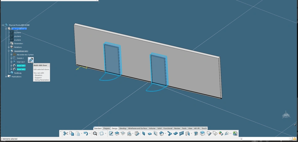
Hinged Door with Detailed Extrusions
DescriptionDoor Objects can be used with Building 3D Design to convert low-level door features into higher-level door features. These features can then be converted to an even higher-detailed product assembly structure. How Its Used / Image GalleryCreate the desired door using the "Door" function in Building 3D Design Shift-select the desired door(s) then select "Multi-Edit Door" Beside the "Object type" field, select the magnifying glass (Define by Type), and use the explorer to search for
Fire Alarm Pull Station
2026 content Security Reference Reference Image 3DXML: Object Type Name: OT-Security-Fire Alarm Pull Station Documentation:Input Axis System: The Input Axis System for the fire alarm pull station is centered on the back mounting surface. The X axis points in the pull station front. Full Documentation in PDF:
Automatic Defibrillator
2026 Hospital content Equipment Reference Reference Image 3DXML: Object Type Name: OT-Hospital Equipment-Automatic Defibrillator Documentation:Input Axis System: The Input Axis System for the defibrillator is centered at the front face bottom edge. The X axis points to the defibrillator front. Full Documentation in PDF:
Bed Head Panels
2026 Hospital content Equipment Reference Reference Image 3DXML: Object Type Name: OT-Hospital Equipment-Blood Pressure Monitor Documentation:Input Axis System: The Input Axis System for the bed head panel is centered on the bottom back edge of the unit. The X axis is in the same direction as the unit front face. Configurations: There are 3 regional configurations that result in different electrical outlet geometry USA EU UK Full Documentation in PDF:
Blood Pressure Monitor
2026 Hospital content Equipment Reference Reference Image 3DXML: Object Type Name: OT-Hospital Equipment-Blood Pressure Monitor Documentation:Input Axis System: The input Axis System for the blood pressure monitor is at the base of the monitor, centered and positioned on the floor. X axis is pointing to the front of the monitor. Full Documentation in PDF
MRI Scanner
2026 Hospital content Equipment Reference Reference Image 3DXML: Object Type Name: OT-Hospital Equipment-MRI Scanner Documentation:Input Axis System: The Input Axis System for the MRI scanner is centered on floor at the center of the MRI magnet. The X axis points towards the end of the scanner towards the patient feet. Full Documentation in PDF:
Operating Lamp
2026 Hospital content Equipment Reference Reference Image 3DXML: Object Type Name: OT-Hospital Equipment-Operating Lamp Documentation:Input Axis System: The Input Axis System for the operation lamp aligned with the lamp bulb center. The Y axis points along the support arm. The ceiling lamp configuration has the axis system on the ceiling while the standing configuration has the axis system on the floor. Configurations: Standing Lamp Ceiling Lamp Full Documentation in PDF:
Operation Bed
2026 Hospital content Equipment Reference Reference Image 3DXML: Object Type Name: OT-Hospital Equipment-Operation Bed Documentation:Input Axis System: The Input Axis System for the operation bed is centered on the ground aligned with the head rest end of the bed when the bed is in the flat configuration. The X axis points in the direction towards the patient’s feet at the end of the bed. Configurations: Flat Configuration Incline Configuration Sitting Configuration Full Documentation
Pharmacy Refrigerators
2026 Hospital content Equipment Reference Reference Image 3DXML: Object Type Name: OT-Hospital Equipment-Pharmacy Refrigerator Documentation:Input Axis System: The Input Axis System for the pharmacy refrigerator is centered on the back edge. The X axis points towards the front of the refrigerator. Configurations Single Door-Small Double Door-Small Single Door-Medium Double Door-Medium Single Door-Large Double Door-Large Full Documentation in PDF:
Ultrasound Machine
2026 Hospital content Equipment Reference Reference Image 3DXML: Object Type Name: OT-Hospital Equipment-Ultrasound Machine Documentation:Input Axis System: The Input Axis System for the ultrasound scanner is centered on the ground. The X axis is in the same direction as the unit front. Full Documentation in PDF:
Wheeled Stretcher
2026 Hospital content Equipment Reference Reference Image 3DXML: Object Type Name: OT-Hospital Equipment-Wheeled Stretcher Documentation:Input Axis System: The Input Axis System for the wheeled stretcher is centered on the patient head end. The X axis is in the same direction as the unit front. Configurations: Wheeled stretcher with side rails Wheeled stretcher without side rails Full Documentation in PDF:
Hospital Furniture
Here are a list of furniture most typically found in Hospitals Download this 3dxml and import into your tenant for the complete list of content available on the following section
Hospital Equipment
Here are a list of equipment most typically found in Hospitals Download this 3dxml and import into your tenant for the complete list of content available on the following section
Bedside Cabinet
2026 Hospital content Furniture Reference Reference Image 3DXML: Object Type Name: OT-Hospital Furniture-Bedside Cabinet Documentation:Input Axis System: The Input Axis System for the bedside cabinet is centered at the rear base of the cabinet. The X axis is in the same direction as the bedside cabinet front. Configurations: Small table cabinet Medium table cabinet Large table cabinet Full Documentation in PDF:
Medical Cabinet
2026 Hospital content Furniture Reference Reference Image 3DXML: Object Type Name: OT-Hospital Furniture-Medical Cabinet Documentation:Input Axis System: The Input Axis System for the medical cabinet is centered at the front base of the cabinet. The X axis is in the same direction as the cabinet front. Configurations: 1 Bay 2 Bay 3 Bay Full Documentation in PDF:
Patient Bed
2026 Hospital content Furniture Reference Reference Image 3DXML: Object Type Name: OT-Hospital Furniture-Patient Bed Documentation:Input Axis System: The Input Axis System for the patient bed is centered on the patient head end. The X axis is in the same direction as the unit front. Configurations: Railings No Railings Full Documentation in PDF:
Portable Crib
2026 Hospital content Furniture Reference Reference Image 3DXML: Object Type Name: OT-Hospital Furniture-Portable Crib Documentation:Input Axis System: The Input Axis System for the portable crib is centered on one of long edge of the crib footprint. The X axis points towards the center of the crib. Full Documentation in PDF:
Privacy Screen
2026 Hospital content Furniture Reference Reference Image 3DXML: Object Type Name: OT-Hospital Furniture-Privacy Screen Documentation:Input Axis System: The Input Axis System for the privacy screen is centered on the middle of the privacy screen span on the floor. The X axis is in the same direction as the privacy screen front. Configurations: Wheeled String Hung Full Documentation in PDF:
Wheelchair
2026 Hospital content Furniture Reference Reference Images 3DXML: Object Type Name: OT-Hospital Furniture-Wheelchair Documentation:Input Axis System: The input Axis System for the wheelchair is at the rear end of the wheel, centered in between the wheels and positioned on the floor. X axis is aligned with the facing of the wheelchair. Configurations: Short (Wheelchair with short backrest) Tall (Wheelchair with tall backrest) Full Documentation in PDF
Armless Chair
2026 content Furniture Reference Reference Image 3DXML:Object Type Name: OT-Furniture-Chair Documentation:Input Axis System: The Input Axis System for the chair is centered at the rear base of the chair. The X axis is in the same direction as the chair front. Configurations: Wood chair Leather chair Plastic chair Full Documentation in PDF:
Bathroom Sink
2026 content Furniture Reference Reference Image 3DXML: Object Type Name: OT-Furniture-Bathroom Sink Documentation:Input Axis System: The input Axis System for the bathroom sink is at the back the sink, centered and positioned on the floor. X axis is pointing to the front of the sink. Top of the sink top surface is positioned at 865mm from the floor. Full Documentation in PDF
Hanging Toilet
2026 content Furniture Reference Reference Image OrtonBath Long Projection Wall Hung Toilet - Dor, Elder, Disabled 3DXML: Object Type Name: OT-Furniture-Hanging Toilet Documentation:Input Axis System: The input Axis System for the hanging toilet is at the back the toilet, centered and positioned on the floor. The top of the toilet bowl is 480mm from the floor. X axis is pointing to the front of the toilet. Full Documentation in PDF
Holding Bar
2026 content Furniture Reference Reference Image 3DXML: Object Type Name: OT-Furniture-Holding bar Documentation:Input Axis System: The input Axis System for the holding bar is at one of the mounting points, centered and positioned on the surface of the mount (equivalent of wall surface). For the combo configuration, the middle mount is used. X axis is pointing away from the wall. Configurations: Vertical Bar Horizontal Bar Combo Bar PDF
Floor/Slab Object Documentation
DescriptionFloor/Slab Objects can be used with Building 3D Design to convert low-level slab features into higher-level slab features. These features can then be converted to an even higher-detailed product assembly structure. Parameters / Outputs Note: Parameters will slightly vary depending on the floor/slab object-type selected How Its Used / Image GalleryCreate the desired slabs using the "Slab" function in Building 3D Design Shift-select the desired floor/slab(s) then select
Dropped Ceiling Object Documentation
DescriptionDropped Ceiling Objects can be used with Building 3D Design to convert low-level ceiling features into higher-level ceiling features. These features can then be converted to an even higher-detailed product assembly structure. Parameters / Outputs How Its Used / Image Gallery 3dxmlOT-DroppedCeiling
Wall Object Types
Description Wall Objects can be used with Building 3D Design to convert low-level wall features into higher-level wall features. These features can then be converted to an even higher-detailed product assembly structure. Parameters / OutputsNote: Parameters will slightly vary depending on the wall object-type selected How Its Used / Image Gallery Create desired walls using the "Wall" function in Building 3D Design Shift-select the desired walls then select "Multi-Edit Wall" Beside the
Mechanical and Piping Starter Kit
Mechanical and Piping starter kit including a set up file for common MEPF standards and a catalog of parts to use when routing. Introduction about HVAC Parts When working on HVAC system user will have to respect 2 main criteria for the selection of the section size : the Airflow that comes from the system engineer and that gives the value of corresponding Equivalent diameter throug empiric formula the available space to decide which values of HeighxWidth fits to the expected
Revolving Door
2026 content Door Adaptive Reference Images Hospital Door Systems - Automatic & Manual Doors | Horton Automatics Hospital Doors | Healthcare Entrances | Installation & Repair | Texas Access Controls Hospital Doors | Healthcare Entrances | Installation & Repair | Door Services Corporation Automatic entrance to healthcare building| Doorson 3DXML: Object Type Name: OT-Door-Revolving Door Documentation:Revolving door Parameters: Mark: Free text parameter to record any project
Sliding Door
2026 content Door Adaptive Reference Images China HPL Hospital Doors Customized Hospital Surgery Room Doors Good Quality Operating Room Hospital Door - HPL Hospital Doors, Hospital Surgery Room Doors | Made-in-China.com Stanley Swing and Sliding Hospital Doors by Door Spring Supplies Co 3DXML: Object Type Name: OT-Door-Sliding Door Documentation:Sliding door Parameters: Mark: Free text parameter to record any project specific identifier for the door instance. Analogous to the
Folding Door
2026 content Door Adaptive Reference Images Hospital Door Systems - Automatic & Manual Doors | Horton Automatics Interior door - FDA HOSPITAL - Ponzi - aluminum / folding / glazed Grupsa introduces ICU Doors HS-557CP – Grupsa Door Systems GCC 3DXML: Object Type Name: OT-Door-Folding Door Documentation:Folding door Parameters: Mark: Free text parameter to record any project specific identifier for the door instance. Analogous to the “Mark” property in other BIM platforms.
Hinged Door
2026 content Door Adaptive Reference Images 315 Hospital Door Sign Stock Photos, High-Res Pictures, and Images - Getty Images 3DXML:Object Type Name: OT-Door-Hinged Door Documentation:Hinged door Parameters: Mark: Free text parameter to record any project specific identifier for the door instance. Analogous to the “Mark” property in other BIM platforms. Comments: Free text parameter to record any additional information for door instance. Material: Sets the material applied to the
TV
2026 content Furniture Reference Reference Image 3DXML: Object Type Name: OT-Furniture-TV Documentation:Input Axis System: The Input Axis System for the stand supported TV is centered at the rear base of the TV. The X axis is in the same direction as the TV front. The Input Axis System for the wall mounted TV and arm mounted TV are centered at the rear mounting surface of the TV. The X axis is in the same direction as the TV front. Configurations: 32in-Stand 32in-Wall Mount 32in-Arm Mount
Shelving Unit
2026 content Furniture Reference Reference Image 3DXML: Object Type Name: OT-Furniture-Shelving Unit Documentation:Input Axis System: The Input Axis System for the shelving unit is centered on the back edge. The X axis points towards the front of the shelving unit. The front and back edges of the shelving unit are the long edges. Configurations: Shelving Unit-3 Shelves Shelving Unit-4 Shelves Shelving Unit-5 Shelves Shelving Unit-6 Shelves Full Documentation in PDF:
Doors
Various Door Object Type Examples This 3dxml contains all doors in the following wiki pages
Open on doubleclick
Hello everybody! Is it possible in 3D experience to set the "Open" command as the default action on doubleclicking a result of the search command? At the moment I have to right click or use the CTRL+o shortcut but doubleclicking would be faster and more natural to me. Thank you
CATIA R2026x Keynote Replay – Not Just an Update, a Shift!
👋 Hello CATIA lovers, The CATIA R2026x keynote replay is now available! "NOT a new update, NOT a step, a shift!" – Olivier SAPPIN, CATIA CEO This first-ever live keynote showcased how CATIA R2026x is shaping the Generative Economy. With AI, simulation, and Virtual Twin, it’s transforming the way engineering teams design, simulate, and innovate. The keynote featured insights from @Olivier SAPPIN , @Romain PERRON, and @Frédéric BOURCIER, sharing their vision and expertise on next-generation
[USER STORY] CATIA x CHAMPION Nikolay Salutski Episode 2
Dear all, We invite you and your business ecosystem to discover our great CATIA Champion story @Nikolay Salutski at ARCHITECTURE & CONCEPTIONS SPATIALE interviewed by @Cyril COHEN This video story - THE EPISODE 2 - will showcase Nikolay vision on his project - THE EGG PODS PROJECT and how CATIA enabled him to develop it. You can also discover more with this article of Blog at :
[VIDEO STORY] CATIA x ALDOWA
Dear all, We invite you and your business ecosystem to discover our great CATIA User Story @MVH Innovation & Engineering at ALDOWA interviewed by @Cyril COHEN This video story will showcase ALDOWA's vision and the projects they have been able to develop throughout the eyes of Misja Van Hattum.
Ceiling Height from Finished Floor Level
Hello all, Recently new functionality was added to the Levels command, alllowing the user to specify whether you want the Top of Slab, or the FInished Floor Level to be the reference for your elevations. While I greatly appreciate this new enhancement, I am wondering why it seems that the Ceiling Height is still being calculated from the Top of Slab, even when I select Finished floor in the Specification. Is this intentional? To me it would make more sense if everything (including the
CATIA for Datacenters
Dear all, Don't hesitate to deep dive into the packaging of our offer CATIA for Datacenters via this webpage : You can download an interactive eBook that will showcase in details how CATIA gives a valuable insight into the design of Datacenters, or get an overview of it.
How to set up proxy to select geometric elements such as points?
Here is a question: In 3DE, when setting a proxy to select a point element, CATPathElementAgent* _pSelectSecPtAgent->AddElementType(IID_CATPoint);It is found that the node where the point is located must be set to edit mode in order to select the point. However, if the model contained in this node is too numerous, the code setting the edit mode takes a considerable amount of time. Is there any method to select the point without setting the edit mode? (Like the native function "Measurement" in
What is the Drawing Grid not according to the model?
Often is the Grid in the drawing not nicely displayed but at least in the right position. This time it's complete out of position. What could the problem be?
IFC Exported incorrectly
Hello all, Since the upgrade to 2026x, we are experiencing issues with IFC export. It seems that only the first instance of an object is displayed correctly, but every other instance of that same object is displayed as a wireframe. The problem seems to occur for both IFC 2x3 and IFC4. Several colleagues are supposed to send IFC exports to their clients today, to this is very urgent for us. Is this a known issue, or should I create an SR for this? Thanks in advance. Below some imaging
How create 3D dimensions on polyhedral objects ?
Hello, In 2D Drawing we can activate polyhedral object option to project geometrie and put dimensions on view. In 3D Tolerancing & Annotations, dimensions are not allowed on polyhedral objetcts ? How can we use polyhedral objects, is there a setting, it's a limitation? Thanks
🛎️ Keynote Release Announcement | CATIA R2026x
💙 Unveiling CATIA Release 26x📌 One hour. One exclusive keynote. Infinite possibilities with CATIA! A glimpse into how CATIA is shaping the generative economy, where AI, simulation, and the Virtual Twin enable continuous transformation of engineering excellence. Our CEO @Olivier SAPPIN, our R&D directors @Romain PERRON and @Frédéric BOURCIER will be on stage and will show you: A new Space of Possibilities, opening imagination to new design frontiers through Generative Experiences that combine
[EVENT] CATIA @ AEC TECH New York USA, November 11-16, 2025
Dear all, CATIA will be present @ AEC TECH ANNUAL CONFERENCE, in NEW YORK at CORNELL UNIVERSITY TECH VERIZON EDUCATION CENTER CATIA WILL PARTICIPATE MAINLY TO TWO EVENTS THE SYMPOSIUM @JA @JC FRIDAY NOVEMBER 14TH @ 10AM IN PERSON WORKSHOP THURSDAY NOVEMBER 13TH @ 9:30 AM @JA @JC @NM REGISTER NOW
CATIA @ WORLD NUCLEAR EXHIBITION
Dear all, DASSAULT SYSTEMES and CATIA were at WORLD NUCLEAR EXHIBITION and we had a great booth. But most of it, a MOU (Memorandum of Understanding) have been signed between DASSAULT SYSTEMES and ORANO. ORANO will be using CATIA and DASSAULT SYSTEMES solution with a focus for CATIA on MBSE.
CATIA x BEIJING INSTITUDE OF ARCHITECTURAL DESIGN
Envisioning a Smart Hospital of the Future Situated along Beijing’s iconic Chang’an Avenue, a landmark hospital is undergoing a remarkable transformation to upgrade its facilities. Serving a vast and diverse population, the hospital is already renowned for its contributions to scientific research, disease prevention, and community health. This latest project involves a complete modernization, blending the character of its original 1950s architecture with cutting-edge technology and medical
Export exact geometries to Autocad
Hello community, As a surveyor calculator I need to export CATIA models to AutoCAD. Since DWG export is not (yet ;-) available, we use the IFC export. However, the IFC export is by default "tesselated," which makes the model unusable in AutoCAD. To bypass, we export to STEP and then move the model in AutoCAD because geolocation is not supported by the STEP export. In the past, I believe the IFC export was in "exact" mode because the file sizes were much larger. But today, there is no option
Large Point Cloud visualisation
point cloud Is it possible to have the same visualisation effect of the Large Point Cloud in the rich client that the one in Enovia? Visual Enovia Visual CATIA As you notice, the visual effect of the edge are much more evident in Enovia and the point cloud is also less noisy. Both seem to use Hillshade rendering. Also, is it possible to have the hillshade rendering on an extracted zone? Seems that you can only have the colored point cloud or a CATIA color.
How can we submit Enhancement Request ?
Hello community Idea content is no longer available on my side. How can we submit Enhancement Request?
ASD Annotation : Geolocated coordinates
Hello, Where we can find samples of ASD Annotations ? I need to insert Geolocation coordinates of points on drawing. Thank's @PF
Perfiles Aluminio: Guía Completa de Tipos, Aplicaciones y Selección
Perfiles Aluminio: Guía Completa de Tipos, Aplicaciones y SelecciónLos perfiles aluminio son componentes fundamentales en la industria moderna, valorados por su versatilidad, resistencia y ligereza. Ya sea para proyectos de construcción, diseño industrial o aplicaciones específicas, understanding los diferentes tipos de perfiles aluminio disponibles en el mercado es crucial para seleccionar el producto más adecuado. En GuangYan Aluminum, nos especializamos en la fabricación y suministro de una
Ifc base quantities
Hello, We have to model caisson foundation objects for a shipyard. Why there is not base quantities on this object like most of them ? We can't compute volume during exposition Thanks cc @JB
Importing Data with Different Projection Systems
In this example, for demonstration purposes, two LiDAR files have already been imported. The parent site was created in Large Range mode and is not yet geolocated, while the terrain is geolocated. For this tutorial, two additional LiDAR files will be imported from the data base. 1. Data Source LiDAR data can be freely downloaded from the “LIDAR Géoservices” website, which provides high-definition terrain data (LiDAR HD) for mainland France. All terrains available on this platform are
A.I. Physics Influenced Neural Network in CATIA
I wanted to get the workbench in CATIA to have a back panel A.I. add-on to develop simulations, designs, and measurements. It would be natural language prompt with continuous functional based transforms. Any ideas?
Building Design and Engineering
3DEXPERIENCE EDU Space - Training Path Role: Building Designer (BUDEC) - Building Design Engineer (BCMDC) - Computational Designer for Construction (CODPC) Available: Collaborate on a Generative Design Experience for Precast SlabsExplore the Building Design Engineer Role for Parametric Architectural Panel3DEXPERIENCE Building Design Engineer - AssociatePractice CATIA xGenerative DesignExplore the Lattice Designer Role Planned: Collaborate with the Building 3D Design for beginners Explore the
Preferences
Scripting & Automation
3DEXPERIENCE EDU Space - Training Path Role: Visual Script Designer (GGR) - Building Design Engineer (BCMDC) - Civil Engineer (CIENC) Available: Practice CATIA Visual Scripting Practice CATIA Engineering Templates Practice CATIA Engineering Rules Capture Explore the Civil Engineer Role for Component-Based Design
Rendering
3DEXPERIENCE EDU Space - Training Path Role: Building & Civil Presenter (BCPRC)Available: Explore the Building and Civil Presenter Role
Drafting
3DEXPERIENCE EDU Space - Training Path Role: Building Designer (BUDEC) - Building Design Engineer (BCMDC) - Civil Designer (CIDEC) - Civil Engineer (CIENC)Available: Explore the Civil Engineer Role for Automated Drawings
MEP (Mechanical, Electrical & Plumbing)
3DEXPERIENCE EDU Space - Training Path Role: Building & Civil 3D Fluid Engineer (BCFLC) - Building & Civil 3D Electrical Engineer (BCELC) - Building & Civil 3D MEP Designer (BCMEC)Available: Explore the Building and Civil 3D Fluid Engineer Role for Piping and HVAC Design R2025x Explore the Multidiscipline Schematic Designer Role for Electrical R2025x 3DEXPERIENCE Multidiscipline Schematic Designer Role: Electrical - Associate Practice CATIA Electrical Systems Design R2025x Practice CATIA Piping
Infrastructure
3DEXPERIENCE EDU Space - Training Path Role: Civil Designer (CIDEC) - Civil Engineer (CIENC)Available: Explore the Civil Designer Role 3DEXPERIENCE Civil Engineer - Associate (Certification) Explore the Civil Engineer Role for Component-Based Design Explore the Civil Engineer Role for Geolocation and Terrain Explore the Civil Engineer Role for Road and Railway Design Planned: Collaborate with the Civil 3D Design for beginners
BIM Coordination
3DEXPERIENCE EDU Space - Training Path Role: Building & Civil Model Coordinator (BCMCC) Available: Collaborate to Review a Construction Project Planned: Collaborate for Building Design and Engineering Collaborate for Designing Civil Infrastructure
[EVENT] CATIA @ World Nuclear Exhibition 2025
Dear all, CATIA will be present @ WORLD NUCLEAR EXHIBITION on November 4 to 6 2025 in Paris Nord Villepinte. Join us for the largest civil nuclear exhibition. The World Nuclear Exhibition (WNE) is the must-attend international event for everyone involved in the civil nuclear industry. Every two years in Paris, it brings together professionals from across the value chain, from all over the world, to showcase the excellence of the industry. With more than 780 exhibitors, 40% of them
CATIA for Beginners
See the following pages for excellent resources to get started with CATIA for Buildings & Infrastructure
Search Toolbar (Native Apps)
How to active the new way to search
3DEXPERIENCE Platform
Web browser Tips & Tricks
🚀 Getting started as a CATIA 3DEXPERIENCE user
You want to launch your cloud services on the 3DEXPERIENCE platform? As a new user of the platform, you can access it for the first time in two possible ways: You are the Platform Administrator You are the person who initializes the platform for the very first time and sets the environment for your team. Here is your onboarding journey to Navigate initial adoption steps with the platform, manage your platform members. Go to 👨‍💻 Getting Started as a Platform Admin You are a Platform Member
ChinaCountryKit
ChinaCountryKit Phase1
Life Cycle Assessment (Use Cases)
In this wiki page, the sustainability topic will be addressed. Two use-cases will be explained : First use-case concerns a new infrastructure (Greenfield). Second use-case concerns an existing infrastructure (Brownfield).
Events
Marketing & Events
Please find here the marketing resources, best customer testimonials and usage of CATIA on 3DEXPERIENCE platform
Steel and Concrete Structures
Tutorials and content for concrete and steel structure design.
[USER STORY] CATIA x CadMakers
Dear all, We invite you and your business ecosystem to discover a new CATIA Construction story @VM Project Manager of Digital Manufacturing and @SH Digital Manufacturing Automation Lead at CadMakers interviewed by @FB our CATIA Champion Manager This video story will showcase CadMakers' experience and vision of CATIA usage in AEC practices. Thank you much Fabio, Vince and Shunsuke for this great testimonial.
DEMO Tokamak CATIA Files, A.I. Additions, Sharing
Hi, My name is Stephen Sharma. I am a physicist from the Univ. of Calif. Berkeley and USC. I have a company, www.generalphysicscorp.com. I want to get the DEMO tokamak CATIA part and assembly files and align the NBI with the reactor annulus. I focus on the NBI in my company. I was wondering if we could start collaborating and sharing files. I want to add pixelated Hall effect sensors and THEA like magnetics to the DEMO to shape the plasma as well. This has to be designed in CATIA. I also want
[EVENT] CATIA @ ADVANCES FOR ARCHITECTURAL GEOMETRY Boston USA, November 16-19, 2025
Dear all, CATIA will be present @ AAG (Advances in Architectural Geometry) at the MASSACHUSSETS INSTITUTE OF TECHNOLOGY MIT SCHWARTZMANN COLLEGE OF COMPUTING BUILDING Advances in Architectural Geometry (AAG) is a conference where both theoretical and practical work linked to new geometrical developments is presented. It involves architects, engineers, computer scientists, mathematicians, software and algorithms designers and contractors. AAG aims at connecting researchers from architectural
[USER STORY] CATIA x CHAMPION Nikolay Salutski Episode 1
Dear all, We invite you and your business ecosystem to discover our great CATIA Champion story @NS at ARCHITECTURE & CONCEPTIONS SPATIALE interviewed by @CC This video story will showcase Nikolay experience and vision of CATIA usage in Architecture and Constructions practices. The episode 2 will focus on the creation of a project called EGG PODS. With this project, Nikolay Salutski has been the winner of our CATIA Buildings & Infrastructure Contest 2024. So Congratulations to him. You
Reverse engineering a building from a 3d scan and the help of CATIA Natural Shape App
Hi to All ! Just wanted to share a workflow I have tested recently around reverse engineering buildings ( as architects we call this architectural survey 😃 ! ) Well, the essence is to recreate the existing structure and its environment as true to real life as possible. Traditionally these survey were not done up to the accuracy a professional surveyor would do with the right equipment but things are changing in a good direction. In my case, I am using drone shots and photogrammetry to create
How to generate 30° isometric and cavalier axonometric views?
Ciao Community, I’m trying to figure out if it’s possible to generate specific axonometric views (not perspective) in a drawing, and I’d like to know if anyone here has some experience with this. In particular, I’m interested in two types of projections: 30° isometric viewBoth horizontal axes (X and Y) are inclined at 30° from the horizontal. All three dimensions (X, Y, Z) are scaled equally, so proportions remain consistent. It’s widely used in technical and mechanical drawings. Cavalier
Website and Strategic Topics
Product Release Communications
Discover the latest releases webinars on Buildings & Infrastructure
CATIA TV Former Episodes
Discover below the best CATIA on Buildings & Infrastructure topics SUSTAINABILITY & DECARBONIZATION CATIA CONSTRUCTION TECHNICAL DEEP DIVE CATIA FOR DRUG FACTORY LINEAR TRANSPORTATION INFRASTRUCTURE WHAT'S NEW IN CONSTRUCTION 23X CATIA X VISOPRO HUDROGEN PRODUCTION & STORAGE LIVE RENDERING FOR CONSTRUCTION ENERGY INDUSTRIAL INFRASTRUCTURE VIRTUAL TWIN CATIA FOR DATACENTERS CATIA FOR SUSTAINABLE INFRASTRUCTURES CATIA FOR GIGAFACTORIES
CATIA Talks & Masterclasses
CATIA x IMPARARIA CATIA x UNIVERSITY OF SOUTHERN CALIFORNIA CATIA FOR HYDROPOWER DESIGN & ENGINEERING CATIA CONSTRUCTION WHAT'S NEW 2025 FD01 - TMOIBE DIGBANDJOA CATIA CONSTRUCTION WHAT'S NEW 2025 RELEASE - TMOIBE DIGBANDJOA BUILDING PERFORMANCE OPTIMIZATION FOR SUSTAINABILITY - BENHAM AFSHARPOVA CATIA x ZAHA HADID ARCHITECTS - KALOYAN EREVINOV / JONATHAN ASHER CATIA CONSTRUCTION PORTFOLIO REVIEW - JONATHAN ASHER BUILDING PERFORMANCE OPTIMIZATION FOR SUSTAINABILITY - BENHAM
CATIA Marketing Programs
Architecture Engineering & Construction Case Studies
ASSEMBLY OSM BOUYGUES THAI CSADI DASAN CONSULTANTS ECCUS IDeCOM ISC KREOD PACIFIC CONSULTANTS POSCO A&C VLP+P
Infrastructure, Energy & Materials Case Studies
LAB Energy Startups
CATIA Champions
Discover our CATIA Champions for this disciplines GUILLAUME WIEL - WOODEUM KERENZA HARRIS - MORPHOSIS ANDREW BOURGET - ECCUS MARCUS HASCHACK - SNC LAVALIN MANSU KIM - IMPARARIA SOLUTIONS CHUN QUING LI - KREOD JEREMIE BOLDUC-FRADETTE - POMERLEAU OLIVIER GALLIFET - SNC LAVALIN KYLE WATSON - USPTO
CATIA Stories
Discover the best CATIA stories for this community. CATIA x CHIKARA INAMURA CATIA x THE B1M x FRANK GEHRY CATIA x UNIVERSITY OF SOUTHERN CALIFORNIA CATIA x MORPHOSIS CATIA x ASSEMBLY OSM x FREETHING CHANNEL CATIA x SHOP ARCHITECTS CATIA x TECHSO CATIA x VINCI GRANDS PROJETS CATIA x POMERLEAU CATIA x SAMT CATIA x BEAM3 CATIA x IMPARARIA CATIA x AITAC CATIA x GENX CATIA x EUROPEAN SPALLATION SOURCE CATIA x PELLI & CLARKE PARTNERS CATIA x IDECOM KREOD STORY 1 :
Multi-Discilipine Drafting: How to hide features in VUR
Hello Swymers! In my use case, I've 4 features with Integer attribute 'Sheet'. The View update Rule works well to colorize features but doesn't work with No Show. Is it a limitation? Do you have an idea @MK @AG @AM @AR